
車一括買取査定で「電話が少なくて高く売れる」サービスを探しているなら、MOTA車買取が最有力です。
なぜなら、電話は高額査定の上位3社だけ、しかも下取りより平均30.3万円高く売れた実績があるから。
この記事では、「本当に電話は少ない?」「なぜ高く売れる?」という疑問を、仕組みとデータで正直に解説します。
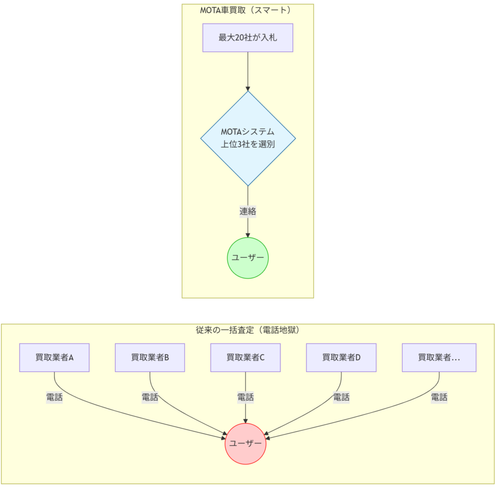
MOTA車買取では、最大20社がオンライン入札を行い、その中で高額査定を出した上位3社だけが連絡可能です。
そのため、大量の営業電話が来ない、価格を見てから交渉できるというメリットがあります。
※MOTA実施アンケートより。回答数3,645件(回答期間:2023年6月〜2024年5月)。
※車種や車両状態により、お客様のご希望に添えない場合もあります。
「下取りと買取、どっちが得?」と迷っている方は、▶︎【ディーラー下取りと車買取の違いを解説した記事】も参考になります。
目次
車一括買取査定でよくある3つの不安
車を売る時、あなたはどんな不安を感じますか?
「下取りより高く売りたいけど、どこに頼めばいいかわからない」
「一括査定に申し込んだら、営業電話が10社以上も来てうんざりした」
「会って査定しないと金額がわからないから、時間の無駄になりそう」
実は、この「電話地獄」は偶然ではありません。
従来型一括査定は、ユーザーが不利になるように設計されています。
10社前後から電話が来て、断りづらくて時間を取られ、結局「一番最初に話を聞いた会社にしちゃおう」という思考停止状態に陥りやすい。
それは、販売者側が意図的に作った「情報の非対称性」を利用する古いビジネスモデルです。
- 電話が多い:10社前後から営業電話が来て、仕事中に集中できない
- 相場が分からない:会って査定しないと金額がわからないから、時間の無駄になりそう
- 下取りとの差が不明:下取りより高く売りたいけど、どこに頼めばいいかわからない
そんな悩みを抱えているあなたに、ぜひ知っていただきたいサービスがあります。
結論:電話ストレスなく高く売りたいならMOTA車買取
MOTA車買取は、従来型の一括査定サービスとは全く違う仕組みを採用しています。
最大20社がオンライン入札で競り合い、翌日18時に一斉表示。あなたの愛車の概算査定額がわかる。
この仕組みによって、以下の3つの特徴を実現しています。
- 45秒で申込み完了(利用料0円・キャンセル可)
- 翌日18時に概算査定額が一覧で判明
- 電話は高額上位3社のみ
営業電話のストレスから解放されながら、下取りより平均30.3万円高く売れた実績もあります。
ナビクル・カーセンサーと何が違う?車一括買取査定MOTAを比較
結論から言うと、「電話ストレスを減らして、相場を見てから売りたい人」にはMOTA車買取が最適です。
ナビクルやカーセンサーはスピード重視。一方MOTAは、価格を見てから交渉できる"ユーザー主導型"の仕組み。この違いが、満足度と売却額の差につながります。
| 項目 | 従来型一括査定(ナビクル・カーセンサーなど) | 車一括買取査定MOTA |
| 電話が来る業者数 | 10社前後 | 上位3社だけ |
| 概算が出るタイミング | 会って査定しないと不明 | 翌日18時に一斉表示 |
| 比較できる社数 | 電話対応した分だけ | 最大20社を一覧で確認 |
| 価格の出方 | 個別に会って提示 | オンライン入札で競り合う |
従来型一括査定は、ユーザーが不利になるように設計されています。
それは、情報の非対称性を利用する古いビジネスモデルです。
MOTAは、その常識を覆すために生まれました。
一括査定=我慢から、MOTA=コントロールできるへ。
この対比が、MOTAが選ばれる理由です。
※「MOTA以外も一応見ておきたい…」という方は、▶︎【電話が少ない車買取サービスを比較した記事】もチェックしてみてください。
なぜMOTAは高く売れる?車一括買取査定の仕組み
「なぜ、こんなに高く売れるの?」
「どうして、電話が3社だけなの?」
そんな疑問が浮かびますよね。
その答えは、MOTA車買取が採用する「事前入札方式」という独自の仕組みにあります。
最大20社がオンライン入札で競り合い、翌日18時に一斉表示されるこのシステムが、どのように高額査定を実現しているのか。
7つのステップに分けて、仕組みの全貌を解説します。
ステップ1:45秒で申込み
あなたがWEBフォームで車両情報・連絡先を入力します。
車検証を手元に用意しておけば、45秒程度で完了します。
ステップ2:加盟買取店に情報共有
申込内容がMOTA経由で加盟買取店(全国500社以上)に共有されます。
ステップ3:最大20社が概算査定を入札
興味を持った最大20社が、概算査定額を入札します。
最短3時間で概算査定額が分かり始めます。
ステップ4:翌日18時に一斉表示
翌日18時時点で、最大20社分の概算査定額がマイページ上に一覧表示されます。
あなたは、この一覧を見て、相場を把握できるんです。
ステップ5:上位3社だけが連絡可能
その一覧のうち、高額上位3社だけにユーザーへの連絡権が与えられます。
つまり、あなたのところに電話が来るのは、高額査定を提示した3社だけなんです。
ステップ6:実車査定で日程調整
電話・メールなどで日程調整のうえ、実車査定を行います。
ステップ7:最終買取額を比較して契約
実車査定後、最終買取額が提示されます。
あなたはその中から1社を選んで売却契約を結びます。
納得できなければ、キャンセルも可能です。
業者競争原理が生み出す高額査定。なぜこの仕組みで高く売れるのか
なぜ、この仕組みで高額査定になるのか。
その理由は「業者競争原理」にあります。
複数社が同じ情報を元に入札し、上位3社に選ばれるために勝負価格を出しやすくなるんです。
業者同士が競り合う構図を組み合わせた形で、あなたの愛車の価値を最大化する仕組みになっています。
価格を見てから交渉できる。ユーザー側が優位に立てる仕組み
従来型の一括査定では、「会ってから金額提示」という流れが一般的でした。
これは、ユーザー側が不利な立場になりがちです。
でも、MOTA車買取では「金額が先、実車確認は後」という順序。
あなたは、先に最大20社の概算を見て、相場を把握したうえで買取店と話せるんです。
この「価格を見てから交渉」できる仕組みが、ユーザー側を優位に立たせる理由の一つです。
実績データで見るMOTA車買取|平均30.3万円高い理由
MOTA車買取を利用した方へのアンケート調査(回答数3,645件/2023年6月〜2024年5月)によると、下取りより平均30.3万円高く売れたという結果が出ています。
「平均30万円」という数字だけ見ると、「本当かな?」と疑いたくなるかもしれませんよね。
その気持ち、よくわかります。
実は私も最初は半信半疑でした。
しかし、実際にMOTAを利用した方々の声を見ると、ディーラー下取りより30万円以上高く売れた事例が複数報告されているんです。
具体的な査定実績例
以下は、MOTA車買取を実際に利用された方の査定実績の一部です。
事例1:トヨタ RAV4 2.5 ハイブリッド G E-Four 4WD 2020年式(3年落ち) 走行距離6万km
売却額:3,300,000円
下取り額:2,500,000円
差額:800,000円(査定年月:2023年1月)
※MOTA査定実績より。
※車種や車両状態により、お客様のご希望に添えない場合もあります。
事例2:スバル フォレスター 1.8 スポーツ 4WD 2021年式(3年落ち) 走行距離4万km
売却額:3,400,000円
下取り額:2,500,000円
差額:900,000円(査定年月:2024年11月)
※MOTA査定実績より。
※車種や車両状態により、お客様のご希望に添えない場合もあります。
事例3:日産 セレナ 1.2 e-POWER XV 2020年式(3年落ち) 走行距離3万km
売却額:2,110,000円
下取り額:1,500,000円
差額:610,000円(査定年月:2023年11月)
※MOTA査定実績より。
※車種や車両状態により、お客様のご希望に添えない場合もあります。
事例4:トヨタ ヴォクシー 2.0 ZS 煌II 2020年式(3年落ち) 走行距離2万km
売却額:2,500,000円
下取り額:2,100,000円
差額:400,000円(査定年月:2023年2月)
※MOTA査定実績より。
※車種や車両状態により、お客様のご希望に添えない場合もあります。
事例5:ホンダ ヴェゼル 1.5 X 2019年式(5年落ち) 走行距離4万km
売却額:1,870,000円
下取り額:1,200,000円
差額:670,000円(査定年月:2024年8月)
※MOTA査定実績より。
※車種や車両状態により、お客様のご希望に添えない場合もあります。
もちろん、車種や年式、走行距離によって差はあります。
それでも、これらの数字は「たまたま高く売れた」という偶然ではなく、MOTA独自の仕組みによって生み出された結果と考えられます。
最大20社が競り合う。同時入札で高額査定を実現
MOTA車買取では、最大20社が同時に入札します。
最短3時間で概算査定額が分かり始め、翌日18時に一斉表示される仕組みです。
全国500社以上の加盟買取店が、あなたの車の情報を見て、興味を持った業者が入札に参加します。
この「多数の業者が競り合う」構造が、高額査定につながる理由の一つなんです。
MOTA車買取を使う6つのメリット
MOTA車買取を利用することで、あなたは具体的にどのようなメリットを得られるのでしょうか。
電話ストレスが少ないことから、価格を見てから交渉できる強みまで、6つのメリットを詳しく解説します。
メリット1:電話ストレスが圧倒的に少ない。上位3社だけだから対応がラク
通常の一括査定では、10社前後から営業電話が来ることもあります。
「仕事中に何度も電話が来て、集中できない」
「断りづらくて、無理やり話を聞かされた」
そんな経験、ありませんか?
MOTA車買取なら、概算上位3社だけが連絡可能なので、対応負担が小さいんです。
電話ストレスから解放されながら、高額査定を受けられる。
これが、MOTAの最大の魅力の一つです。
メリット2:価格を見てから交渉できる。相場を把握した状態で話せる強み
先に最大20社の概算査定額が一覧で出るため、相場を把握したうえで買取店と話せます。
「この車、相場はどのくらいなんだろう?」
そんな不安を抱えながら交渉するのと、相場を把握した状態で交渉するのとでは、結果が大きく変わります。
MOTA車買取では、あなたが「価格を見てから交渉」できるので、ユーザー側が優位に立ちやすい仕組みになっているんです。
メリット3:高額になりやすい構造。業者競争原理が最大限に働く
多数の業者が同じ情報を元に入札し、上位3社に選ばれるために"勝負価格"を出しやすくなります。
ディーラー下取りより30万円以上高く売れた事例が複数報告されているのは、この「業者競争原理」が働いているからです。
あなたの愛車の価値を、最大限に引き出す仕組みが、ここにあるんです。
メリット4:気軽に試せる。納得できなければキャンセルも自由
概算査定に納得できなければ、実車査定に進まない・売らない選択もできます。
「申し込んだら、必ず売らないといけないのでは?」
そんな不安を抱えている方もいるかもしれません。
でも、MOTA車買取では、概算査定を見てから判断できるので、心理的ハードルが低いサービスなんです。
まずは気軽に、概算査定を確認してみてください。
メリット5:効率的に利用できる。45秒で申込み、翌日18時に一斉表示
申込みは45秒。
翌日18時に一斉表示されるので、仕事が忙しくても効率的に利用できます。
「車を売りたいけど、時間がない」
そんな忙しいあなたでも、MOTA車買取なら無理なく利用できるんです。
平日の仕事中でも、休日の時間を取られなくても、翌日18時に一斉表示されるので、自分のペースで確認できます。
メリット6:全国対応・利用無料。地方在住でも安心して利用できる
概算査定・出張査定・成約時の手数料など、ユーザー側は無料で利用できます。
全国500社以上の加盟買取店が対応しているので、地方在住の方でも利用可能です。
「利用料がかかるのでは?」
「地方だと対応してもらえないのでは?」
そんな心配は不要です。
MOTA車買取は、全国どこでも、無料で利用できるサービスなんです。
MOTA車買取が向いている人・向いていない人
MOTA車買取は、すべての人に最適なサービスというわけではありません。
ここでは、MOTA車買取が向いている人と、向いていない人を明確に分けます。
MOTA車買取が向いている人
- 下取りより少しでも高く売りたい
- 一括査定の電話ラッシュが嫌
- 相場を見てから売るか決めたい
向いていない人
- 今日・今すぐ現金化したい
- 電話対応がまったくできない
MOTA車買取のデメリットと注意点
良い点ばかりを伝えるのではなく、正直にデメリットもお伝えします。
MOTA車買取には、不人気車種や地方では入札が少なくなる可能性があること、完全オンライン完結ではないことなど、注意すべき点があります。
ここでは、4つのデメリットと、それぞれに対する具体的な対策を詳しく解説。
事前に知っておくことで、よりスムーズに車売却を進められます。
デメリット1:不人気車・地方は入札が少ないことがある。でも対策はある
人気車種・都市部に比べて、入札数が少なく、20社フルに揃わないケースがあります。
「不人気車種だから、入札が来ないのでは?」
「地方在住だけど、対応してもらえるの?」
そんな不安を抱えている方もいるかもしれません。
でも、対策はあります。
情報入力の工夫、需要期(9月・1月・2月)に出す、地方は時間に余裕を持つ。
これらの対策を実践すれば、入札数を増やせる可能性が高まります。
入札を増やす3つのコツ
- 需要期(9月・1月・2月、モデルチェンジ前)に出す
- 走行距離・装備・色・グレードを正確に書き、興味を引く
- 地方は数日余裕を持って日程調整し、複数社の実車査定を受ける
デメリット2:入力内容が雑だと減額リスク。正直に入力すれば大丈夫
※査定申込時の入力内容と実車の状態が異なる場合は減額の可能性があります。
申し込み時にキズや修復歴、グレードなどを適当に入力すると、実車査定時に「想定より状態が悪い」と判断され、減額される可能性があります。
「少しでも高く売りたいから、キズを隠そう」
そんな気持ちになるかもしれません。
でも、正直かつ詳細に入力することで、当日の減額リスクを減らせます。
申し込み時に、キズや修復歴、グレードなどを正直に入力することを、強くおすすめします。
※査定申込時の入力内容と実車の状態が異なる場合は減額の可能性があります。
入力のコツ(1〜2分で完了)
- キズ・凹み・交換歴は「場所+大きさ」をメモにしてから入力
- グレード・オプション(サンルーフ、純正ナビ、革シート等)は車検証と照合
- 走行距離は直近の数値を入力
デメリット3:完全オンライン完結ではない。最終的には実車査定が必要
概算まではオンラインで完結しますが、最終的には上位3社との実車査定・書類受け渡し・入金など、対面または訪問が必要になります。
「完全にオンラインで完結するのでは?」
そんな期待を抱いている方もいるかもしれません。
でも、実車査定は必要です。
ただし、電話は3社だけなので、負担は最小限に抑えられます。
デメリット4:すぐ現金化したい場合は日程調整がネック。でも多くの場合は数日〜1週間で完了
上位3社との査定日を調整するため、1社即決型の店よりは多少時間がかかる可能性があります。
「すぐに現金化したい」
そんな急ぎの場合は、日程調整がネックになることもあるかもしれません。
ただし、多くの口コミでは数日〜1週間程度で売却まで進んでいるとされています。
急ぎの場合は、その点を考慮したうえで利用することをおすすめします。
できるだけ早く売りたい場合のコツ
- 申込時に「最短査定希望」とメモを添える
- 上位3社のうち、最短日程を先に確保しつつ金額は全社確認
- 車検証・印鑑証明・自賠責・リサイクル券など必要書類を先に揃える
※「結局、いつ売るのが一番高い?」と悩んでいる方は、▶︎【車を売るベストなタイミングまとめ】も役立ちます。
MOTA車買取の使い方|45秒で完了する車一括買取査定
MOTA車買取の使い方は、とてもシンプルです。
車検証を手元に用意すれば、45秒で申込みが完了します。
その後、翌日18時に概算査定額が一斉表示され、高額上位3社との実車査定へと進む仕組みです。
ここでは、申込みから契約までの4つのステップを詳しく解説。
この流れを理解すれば、迷うことなく車売却を進められます。
ステップ1:45秒で申込み完了。車検証を手元に用意すればすぐ
WEBフォームで車両情報・連絡先を入力します。
車検証を手元に用意しておけば、45秒程度で完了します。
ステップ2:翌日18時に最大20社の概算査定額が一覧表示。相場がすぐわかる
翌日18時時点で、最大20社分の概算査定額がマイページ上に一覧表示されます。
あなたは、この一覧を見て、相場を把握できます。
ステップ3:高額上位3社からの連絡に対応。日程調整して実車査定へ
高額上位3社から、電話・メールなどで連絡が来ます。
日程調整のうえ、実車査定を行います。
ステップ4:一番条件の良い1社と契約。納得できなければキャンセルもOK
実車査定後、最終買取額が提示されます。
あなたはその中から1社を選んで売却契約を結び、入金を受け取ります。
納得できなければ、キャンセルも可能です。
大手メディア発だから安心。オートックワンが運営するMOTA車買取
MOTA車買取は、旧オートックワン(自動車メディア大手)が運営するサービスです。
大手メディア発のサービスだからこそ、安心して利用できる信頼性があります。
ここでは、MOTA車買取の運営母体であるオートックワンについて、そしてその信頼性がどのようにサービスに反映されているかを解説します。
利用者アンケートが証明。数字で見るMOTA車買取の実績
MOTA車買取を利用した方へのアンケート調査では、以下のような結果が出ています。
- 下取りとの差額:平均30.3万円超※MOTA実施アンケートより。回答数3,645件(回答期間:2023年6月〜2024年5月)。※車種や車両状態により、お客様のご希望に添えない場合もあります。
- 営業電話が少ない満足度:高い評価
これらの数字は、MOTA車買取の価値を、裏付けるデータです。
テレビCMやブランドメッセージで信頼感アップ。大手メディア発の安心感
MOTA車買取は、テレビCMやブランドメッセージなど、ブランディング施策も展開しています。
大手メディア発のサービスとして、安心して利用できる環境が整っています。
実際に利用した人の声。MOTA車買取のリアルな口コミ・体験談
MOTAは、口コミや推薦文ではなく、数字と仕組みで信用を構築しています。なぜなら、口コミは作りやすいが、数字は作りにくいからです。
とはいっても、実際に利用した方々の声も参考になるかもしれません。
ディーラー下取りより高く売れた事例、電話が上位3社だけだった安心感、効率的に利用できた満足度など、実際の利用者の声を通じて、MOTA車買取の実態をより具体的に理解できるでしょう。
実際にMOTA車買取を利用した方々の声を、多数紹介します。
※MOTA口コミより引用。個人の感想であり査定額を保証するものではありません。
※車種や車両状態により、お客様のご希望に添えない場合もあります。
口コミ1:ディーラーより67万円高い金額で売却できた。満足のいく金額で売却できた
事例:ホンダ ヴェゼル 1.5 X 2019年式(5年落ち) 走行距離4万km
「ディーラーより67万円高い金額で売却出来ました。満足のいく金額で売却できました。」
売却額:1,870,000円
下取り額:1,200,000円
差額:670,000円
※MOTA査定実績より。
※車種や車両状態により、お客様のご希望に添えない場合もあります。
口コミ2:電話が来るのは、査定額上位3社のみというのは大変ありがたい
事例:ホンダ N-BOX 660 G Lパッケージ 2トーンカラースタイル 2015年式(8年落ち) 走行距離3万km
「電話が来るのは、査定額上位3社のみというのは大変ありがたいです。過去の査定結果も検索することが出来るので、相場感がわかるのも便利です。また次回も利用させていただきます。」
売却額:812,000円
下取り額:390,000円
差額:422,000円
※MOTA査定実績より。
※車種や車両状態により、お客様のご希望に添えない場合もあります。
口コミ3:何よりも大量の営業電話がかかってこないのが最高
事例:トヨタ RAV4 2.5 ハイブリッド G E-Four 4WD 2020年式(3年落ち) 走行距離6万km
「何よりも大量の営業電話がかかってこないのが最高です。高値で入札した3社だけが電話や連絡をくださるので、効率よくスムーズに売却まで進めました。」
売却額:3,300,000円
下取り額:2,500,000円
差額:800,000円
※MOTA査定実績より。
※車種や車両状態により、お客様のご希望に添えない場合もあります。
口コミ4:ネットで概算金額が出るので安心感がある。電話対応も上位3社のみで無駄がない
事例:スバル フォレスター 1.8 スポーツ 4WD 2021年式(3年落ち) 走行距離4万km
「ネットで概算金額が出るので安心感がある。また電話対応も上位3社のみで無駄がない。金額も下取り金額よりも90万円ほどアップし満足いく取引ができました。」
売却額:3,400,000円
下取り額:2,500,000円
差額:900,000円
※MOTA査定実績より。
※車種や車両状態により、お客様のご希望に添えない場合もあります。
口コミ5:素晴らしいサービス。入札連絡がドキドキして、入札入ると嬉しくて楽しかった
事例:日産 セレナ 1.2 e-POWER XV 2020年式(3年落ち) 走行距離3万km
「素晴らしいサービス また使いたい 入札連絡がドキドキして、入札入ると嬉しくて、なんだか待つのが楽しかった。また、下取りよりも60万も高く売れたので、凄く良かった!」
売却額:2,110,000円
下取り額:1,500,000円
差額:610,000円
※MOTA査定実績より。
※車種や車両状態により、お客様のご希望に添えない場合もあります。
口コミ6:電話ラッシュのストレスがないことも、素晴らしいシステムでとてもありがたい
事例:マツダ CX-8 2.2 XD プロアクティブ ディーゼルターボ 2018年式(5年落ち) 走行距離5万km
「本当にこの車が欲しいと思ってくれている店舗からの問い合わせのため、満足度の高い取り引きができた。また電話ラッシュのストレスがないことも、素晴らしいシステムであり、とてもありがたい。」
売却額:1,850,000円
下取り額:1,450,000円
差額:400,000円
※MOTA査定実績より。
※車種や車両状態により、お客様のご希望に添えない場合もあります。
まずは無料で概算査定を確認してみてください
MOTA車買取は、申し込んだからといって必ず売る必要はありません。
まずは概算査定額を見てから、「売る・売らない」を決めればOK。
電話は上位3社だけ。下取りに出す前に、一度だけ確認してみてください。
下取り額を聞いてからでは、もう遅いかもしれません
MOTA車買取なら、売らなくてもOK。
まずはあなたの車が「いくらで売れるのか」だけ、確認してみてください。
たった45秒で、「その車、まだそんなに価値があるの?」が分かります。
電話は上位3社だけ。損して後悔する前に、一度だけ見てみてください。
車の買取相場は、常に変動しています。モデルチェンジ前や需要期(9月・1月・2月)は特に高値がつきやすい傾向があります。
納得できたら進めばいいし、納得できなければ後で決めればいい。そのための時間が、あなたにはあります。










